2026年度广东省中医药局中医药科研平台专项拟推荐项目公示
编辑:
霍务贞
来源:本网
发布日期:2025-10-31
浏览:次
各有关单位:
根据《关于开展2026年度广东省中医药局中医药科研平台专项申报工作的通知》(粤中医办函〔2025〕37号),科学技术部全校范围内征集,项目负责人自愿申报,科学技术部对申报材料进行审核并组织专家进行遴选,现根据评审结果,拟推荐以下10个项目,见附表。现予以公示。
公示期为3个工作日,时间从2025年10月31日至2025年11月4日止。
公示期间,如有异议,请向科学技术部书面反映。反映情况要客观真实,要有具体事实材料;以单位名义反映的要分管领导签字,加盖公章;以个人名义反映的要签署真实姓名和联系电话;不签署真实姓名以及不提供具体事实材料的,不予受理。
联系人: 霍务贞,电话:39352065
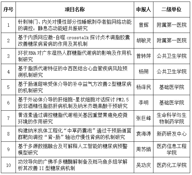
附表
2026年度广东省中医药局中医药科研平台专项拟推荐项目清单

科学技术部
2025年10月31日
上一篇:关于2025年创新广州科学技术奖申报工作的通知
下一篇:关于申报第二十六届中国专利奖的预通知